(来源:财闻)
经济大省GDP增速目标下调,多省采取GDP区间目标增速。
截至2月9日,全国各个省份的人代会陆续召开并公布了地方 *** 工作报告(不含港澳台,四川等6个省发布了 *** 工作报告概览, *** 尚未公布 *** 工作报告),各地 *** 工作报告在GDP增长目标、固定资产投资预期、稳增长与防风险措施等各方面存在一定差异和不同,本文梳理出各地两会 *** 工作报告的六大关注点。
一、经济大省GDP增速目标下调,多省采取GDP区间目标增速
10个经济大省中有6个经济大省直接下调了GDP增速目标,广东由5%下调至4.5%—5%,浙江由5.5%下调至5%—5.5%,河南由5.5%下调至5%,湖北由6%下调至5%,福建由5.25%下调至5%、湖南由5.5%下调至5%。有两个省份间接下调了增速目标,江苏由去年的5%以上调整为5%,四川由5.5%以上调整为5.5%左右。有两个省份增速预期目标与去年持平,山东、上海的预期增长目标持平为5%。
2026年部分省份降低增速目标可以理解。一方面是从经济周期看,当前宏观经济运行进入到质的有效提升与量的合理增长兼顾的阶段,技术水平、民生水平等代表经济质量的变量可能更加核心与重要。一方面是从债务周期看,此前经济增长较多依赖债务杠杆的运用,当前各个部门需要化解存量债务并重新调整债务结构与方向,在从投资与债务驱动,转向消费与创新驱动的过程中,经济增长将经历一段下行压力期。此外,从中长期增长趋势来看,人力、土地、资金、技术等要素的回报率皆具有边际下行的趋势,这是每个经济体都要面临的经济规律,从1978年至今,中国经济每隔10年都会经历一轮不同因素驱动的调整,从2018年到2028年,我国经济处在新一轮经济周期与债务周期的调整过程中。在此期间,各省根据自身情况平衡经济增长速度和经济增长质量之间的平衡,既是正视经济结构调整的现实,也是加快新旧动能转换的努力。
广东、浙江等6省今年设置区间目标,广东数值为4.5%—5%,以提高经济增速的目标弹性。各省加权GDP增速目标为5.02%,历史上全国GDP目标通常略低于主要经济大省的加权平均目标,这意味着全国GDP增速也有可能向下调整,并且有概率以4.5%—5%的区间目标的形式来实现向下调整。
表1:各省GDP增速表

数据来源:各省 *** 工作报告,财汇金融大数据终端
二、固定资产投资增速目标有所分化,化债重点省份增速目标较低
今年披露固投增速目标的省份相较去年有所减少。2025年只有湖北、 *** 等少数几个省份完成了固投增速目标,广东、江苏、浙江、山东、四川等经济大省的固投增速受房地产拖累较大,固投增速未能实现正增长,这也是2025年中央经济工作会议提出“推动投资止跌回稳,有效激发民间投资活力”的背景。
从披露了固投增速目标的省份来看,西部内蒙、新疆的预期增速皆为8%,主因承接国家战略和重大项目密集所支撑,作为国家能源安全基地和向西开放前沿,投资空间广阔,特别是新疆正加快推进“沙戈荒”新能源基地、“疆电外送”等重大工程。东部海南的预期增速为7%,因为海南自贸港建设关键期,2026年是全面封关运作开局之年,需大规模投资建设,全年安排省重大项目470个,总投资超7000亿元,如新建湛江至海口铁路。中部河南、河北、山西的预期增速维持在5%,固投预期增速也相对较高,这些省份的产业转型升级中的投资需求还比较大,比如山西 *** 工作报告提出将推动能源领域投资超2000亿元,并实施629个省级重点项目。
化债重点省份固投增速目标偏低,普遍在5%以下,贵州、辽宁的固投增速目标都是3%。但是这并不意味着这些省份在投资领域就相对消极,比如辽宁的固投增速在2025年是-19%,今年若能实现正增长即是很显著的改善,辽宁今年 *** 工作报告也提出要持续实施“抓招商、推项目、促落地”专项行动,打好投资“翻身仗”。
从重大项目投资计划来看,湖南、河北提出的重大项目投资额分别达到2万亿、1.56万亿,浙江、广东、河南分别达到1.5万亿、1.05万亿与1万亿,山东9800亿,四川、福建超过7000亿,江苏为6646亿。江西大中型项目投资金额也超过1万亿。
表2:各省固定资产投资情况表

数据来源:各省 *** 工作报告,财汇金融大数据终端
表3:各省重大项目年度计划投资额对比表

来源:各省 *** 工作报告、2026年各省重大投资项目
三、投资方向偏重民生、消费与新基建,资金来源关注准财政工具、专项债与引导基金
在民生领域与消费领域,北京提出新增5000张家庭养老床位,新增机动车停车位3.5万个,新建充电桩3万个;山东提出支持青岛打造“中国康湾”,威海创建国际康养旅游试验区,线上做强直播电商,线下布局大型商业综合体,完善提升县域商业体系;浙江提出培育“文旅+消费”爆款IP等。
在新基建与现代产业领域,浙江提出深化国家数据要素综合试验区建设,推进杭州语料库建设,支持杭州等开展可信数据空间创新发展试点,加快打造行业高质量数据集,支持“魔搭社区”打造国际一流开源社区;广东提出“大力推进算力中心建设,率先形成万卡级到百万卡级算力规模跃升”;山东提出济南、青岛、枣庄算力枢纽,投运省域特高压双环网;云南提出构建“源网荷储”新型电力系统,推动“绿电+智算”等产业融合项目;湖北提出推动“世界级存算一体化产业基地等战略性工程纳入国家盘子”;湖南提出推进“算力‘四网融合’工程等‘十大基础设施项目’建设”等。
在城市更新领域,北京提出完成300个老旧小区改造、800台以上老楼加装电梯,增加民生改善型投资,如停车位、充电桩;上海提出完成20万平方米旧住房成套改造,推动城中村改造;广东提出今年要“新建改造地下管网管廊9000公里”;浙江提出改造城中村1.4万户,打造城镇建设高质量样板400个,更新改造农村供水管网,建设全域幸福河湖。
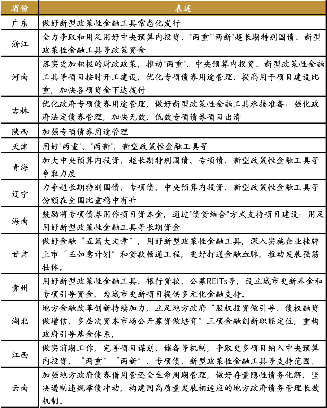
从投资资金来源来看,广东、浙江、河南、吉林、陕西、辽宁、天津等省市提出争取并用好中央预算内投资、超长期特别国债或新型政策性开发性金融工具,这或说明2026年新型政策性开发性金融工具已经有所储备。
在专项债方面,河南、吉林、陕西等部分省要求加强或优化专项债用途,主要内容包括优化专项债券用途管理、提高用于项目建设比重,加快各项资金下达拨付等,这说明部分省份或要求将更多专项债资金用于项目建设。
在引导基金方面,海南提出发挥 *** 引导基金作用,鼓励金融机构提供配套资金;广东提出统筹市场化招商、协会招商、基金招商、并购招商、以商招商,加大招商引资力度;贵州提出设立城市更新基金和专项引导资金,为城市更新项目提供多元化金融支持;山西提出用好 *** 投资基金、科技金融产品,强化多元化接力式资金支持科技创新和产业创新;陕西提出持续实施“登高、升规、晋位、上市”工程,充分发挥科技创新母基金放大效应;浙江提出打通要素保障堵点卡点,专项产业基金、新增能耗、新增工业用地支持民间投资项目比重不低于80%。
表4:部分省份对投资资金端的重要表述

资料来源:各省 *** 工作报告
四、进一步重视消费的增长拉动作用,多地将发力提振服务消费摆上日程
在多省下调GDP增速目标与固定资产投资增速目标的背景下,多地对于提振消费的重视有所加强,2026年披露了社会消费品零售总额增速的省份,其社零额预期平均增速为4.83%,显著高于2025年全国3.7%的社零额增速。
在各省提振消费升级扩容提质的表述中,有北京、甘肃、重庆、贵州等省明确提出推动居民收入增长的计划或措施,海南、上海等地则明确提出通过新商品和新服务供给扩容优化来对消费形成牵引。
特别是多省对于新服务消费供给较为重视,主要包括文旅、赛事、演艺经济,以及AI消费、首发经济、悦己经济、情绪消费、宠物经济、元宇宙、低空消费等领域。上海提出“加密大型演唱会、音乐节举办频次”;浙江设定“举办大型营业性演出100场、重大体育赛事200场”的量化目标;江苏、辽宁、贵州、湖南等省份提出办好“苏超”“贵州村超”等群众体育赛事;山东提出首发首秀首展100场等。
表5:社零增速对比

数据来源:各省 *** 工作报告,财汇金融大数据终端
五、产业布局更加聚焦于新质生产力,多省提高AI+产业关注程度
在各省产业布局方面,几乎各个省份都提到了AI+产业的相关布局,比如浙江明确量化目标“人工智能核心产业营收增长20%以上”;北京提出全面实施“人工智能+”行动,建设国家人工智能应用中试基地;广东提出“加快推进人工智能全域全时全行业高水平应用”;贵州提出深入实施“人工智能+”行动,打造100个以上人工智能大模型典型应用场景;江苏提出“高水平建设国家人工智能创新应用先导区”;河北提出深化“人工智能+”行动,支持保定国家数据标注基地发展;四川提出“实施‘人工智能+’一号创新工程”等等。
除此之外,各省重点部署的还包括数字经济、低空经济、新能源(氢能核能)、生物医药、算力,商业航天,具身智能、人形机器人等,总体呈现出高技术服务业与先进制造业融合发展的思路,在路径上以培育国家级高新技术企业、科技型中小企业、专精特新中小企业,打造开放应用场景,促进科技成果转化应用等为主。
六、各省依然以债务化解为防风险的重点内容,以优化国有企业布局为抓手扩容股权财政
在防风险方面,多省在房地产、中小金融机构以及地方 *** 债务方面有所表述,但篇幅相对较少。
在房地产领域,福建、甘肃、河北、河南、吉林等省份提出房地产继续去库存、优供给,北京提出促进住房租赁市场健康发展,建设更多“好房子”;贵州提出坚持新建和盘活并举,推动传统房地产从“卖房子”向“开发+服务+运营”转型,谋划落地旅居地产项目40个左右。
在中小金融机构领域,甘肃提出巩固中小金融机构改革化险成果,组建运营甘肃农商银行;海南提出统筹推进房地产、地方 *** 债务、中小金融机构等风险防范化解,严防系统性风险;河北提出稳妥推进中小金融机构风险处置;河南提出推动中小金融机构减量提质,大幅压降高风险机构数量,严厉打击非法金融活动;吉林提出完善中小金融机构治理机制,推动存量风险早日出清;云南提出强化具有硬约束的金融风险早期纠正机制,稳步推进中小金融机构减量提质;浙江提出稳妥有序化解中小金融机构风险,深入推进涉众金融领域风险排查整治,严厉打击非法金融活动。
在地方 *** 债务领域,多省提及坚持隐性债务化解,广东、山东、浙江、河南等省份主要以加强地方 *** 全口径债务风险监测,坚决遏制新增隐性债务为主要表述,重点省份在化债方面的笔墨较多,比如贵州提出要降低债务成本、帮助市县化债,推进平台转型;吉林提出加强 *** 法定债券管理,加快低效、无效专项债项目出清,全面出清单一功能的融资平台;辽宁提出分类推进融资平台有序出清,推动融资平台实质转型。
在国有企业布局方面,多省提及制定实施进一步的深化国资国企改革方案,完善国有资产监管体制,推进国有经济布局优化和结构调整,但是各省的表述重点也有所不同。
广东提出国企改革要聚焦做强主业,强化国企在保障城市建设管理运行和推动地方经济发展中的作用;北京提出要健全出资人监督体系,深化子企业综合改革,增强国有企业核心功能、提升核心竞争力;甘肃提出国企改革三年行动、深化提升行动高质量收官,完成能化、水利、环保、物流、资管、医药等板块专业化整合和战略性重组,省属企业工业总产值、利润均实现翻一番;海南提出谋划推动新一轮省属国企重组整合,设立国企改革和产业投资母基金;河南提出持续推进国企战略性重组和专业化整合,加大战略性新兴产业、民生领域投资力度;吉林提出深化省国资运营集团、金控集团、资产公司功能性改革,抓好吉能、交投等企业重整重组;辽宁提出加大国有资本在战略性新兴产业领域投资布局,组建省外贸集团、省交易集团;青海提出加强经营性国有资产集中统一监管,推动国有资本向产业“四地”和新兴产业集中;山东提出指导市县国资强化监管、深化改革、提升质效;天津提出严格实施国企债务余额和资产负债率“双管控”,推动经营类企业培育新增长点、增强价值创造能力,服务类企业降本增效、提升服务质量,金融类企业稳健经营、赋能实体经济,切实增强市属国企经济和财力支撑作用;重庆提出全面巩固拓展瘦身、止损、盘活综合成果,聚焦旅游资源等领域研究启动新一批专业化整合项目,推动国企增强核心功能、提升核心竞争力。深化市属国企与央企、民企、外企联动发展等。
本文作者:
张林 远东资信研究院副院长
未宁宁 远东资信研究院助理研究员