招商银行:聘任王小青为行长 执行董事、行长王良因年龄原因辞任

0561news 3 0

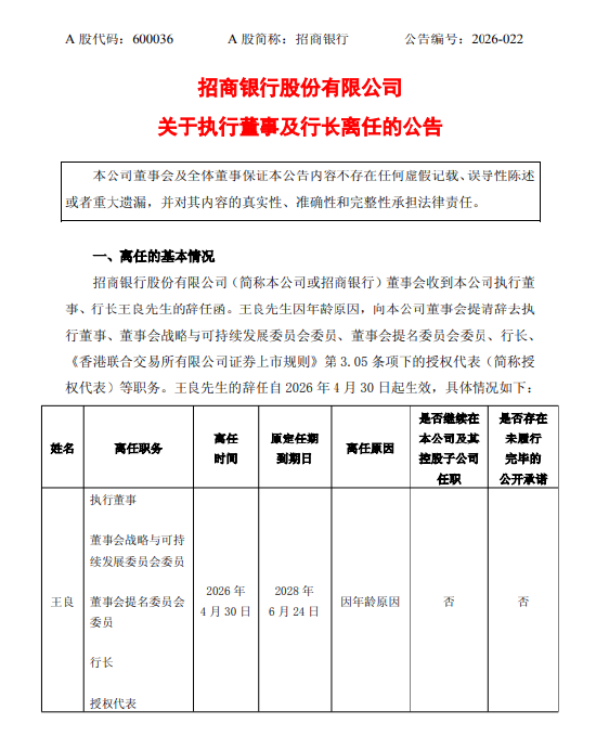
  4月30日金融一线消息,招商银行发布公告称,董事会收到公司执行董事、行长王良的辞任函。王良因年龄原因,向公司董事会提请辞去执行董事、董事会战略与可持续发展委员会委员、董事会提名委员会委员、行长、《香港联合交易所有限公司证券上市规则》第3.05条项下的授权代表(简称授权代表)等职务。王良的辞任自2026年4月30日起生效。

招商银行:聘任王小青为行长 执行董事、行长王良因年龄原因辞任

  公告显示,王良1995年6月加入招商银行,先后在支行、分行、总行工作,历任支行行长、分行行长,总行行长助理、副行长、董事会秘书、常务副行长、执行董事、行长等职务,为招商银行服务近31年。

  招商银行表示,王良的离任不会导致公司董事会成员低于法定人数。王良已按照公司相关管理规定做好工作交接。

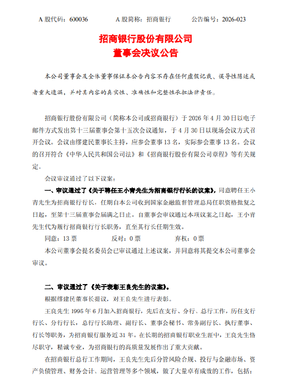
  招商银行同日公告,董事会同意聘任王小青为招商银行行长,任期自公司收到国家金融监督管理总局任职资格批复之日起,至第十三届董事会届满之日止。自董事会审议通过本项议案之日起,王小青代为履行行长职务,直至其行长任期生效。

招商银行:聘任王小青为行长 执行董事、行长王良因年龄原因辞任

  简历显示,王小青,1971年10月出生,复旦大学政治经济学博士研究生学历,经济师。现任招商银行党委书记。曾任中国人保资产管理有限公司风险管理部副总经理、组合管理部副总经理、组合管理部总经理、总裁助理、副总裁兼财务负责人,招商基金管理有限公司总经理、董事长,招商银行行长助理兼深圳分行行长,招商银行副行长,招商局金融控股有限公司总经理。曾兼任招商信诺人寿保险有限公司董事长、招商信诺资产管理有限公司董事长。兼任招商局金融控股有限公司董事。