富德生命人寿临汾中心支公司被罚23万元:编制虚假的报告、报表、文件、资料

0561news 3 0

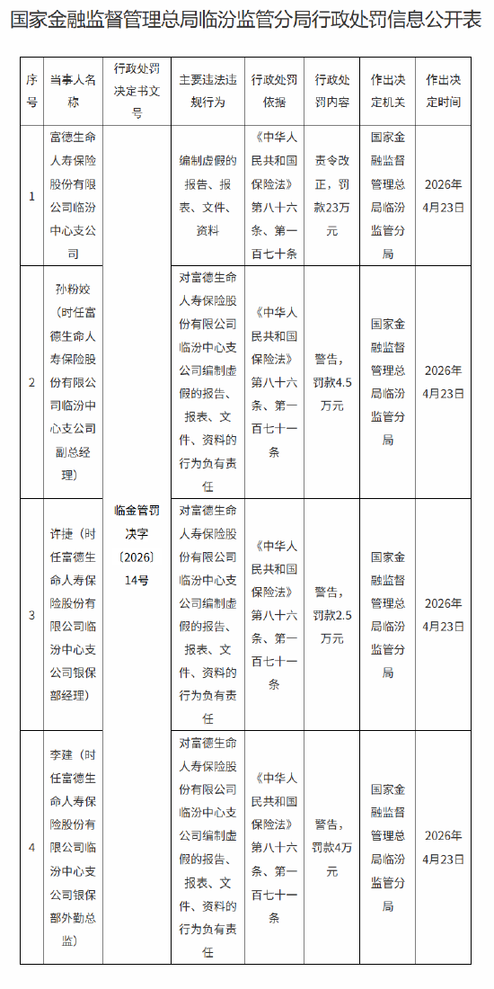
  4月30日金融一线消息,据国家金融监督管理总局临汾监管分局行政处罚信息公开表显示,富德生命人寿保险股份有限公司临汾中心支公司因编制虚假的报告、报表、文件、资料,被责令改正,罚款23万元。

  同时,孙粉姣(时任富德生命人寿保险股份有限公司临汾中心支公司副总经理)因对富德生命人寿保险股份有限公司临汾中心支公司编制虚假的报告、报表、文件、资料的行为负有责任,被警告,罚款4.5万元;许捷(时任富德生命人寿保险股份有限公司临汾中心支公司银保部经理)因对富德生命人寿保险股份有限公司临汾中心支公司编制虚假的报告、报表、文件、资料的行为负有责任,被警告,罚款2.5万元;李建(时任富德生命人寿保险股份有限公司临汾中心支公司银保部外勤总监)因对富德生命人寿保险股份有限公司临汾中心支公司编制虚假的报告、报表、文件、资料的行为负有责任,被警告,罚款4万元。

富德生命人寿临汾中心支公司被罚23万元:编制虚假的报告、报表、文件、资料