中信建投基金管理有限公司(下称“中信建投基金”)迎来新任“掌门人”。
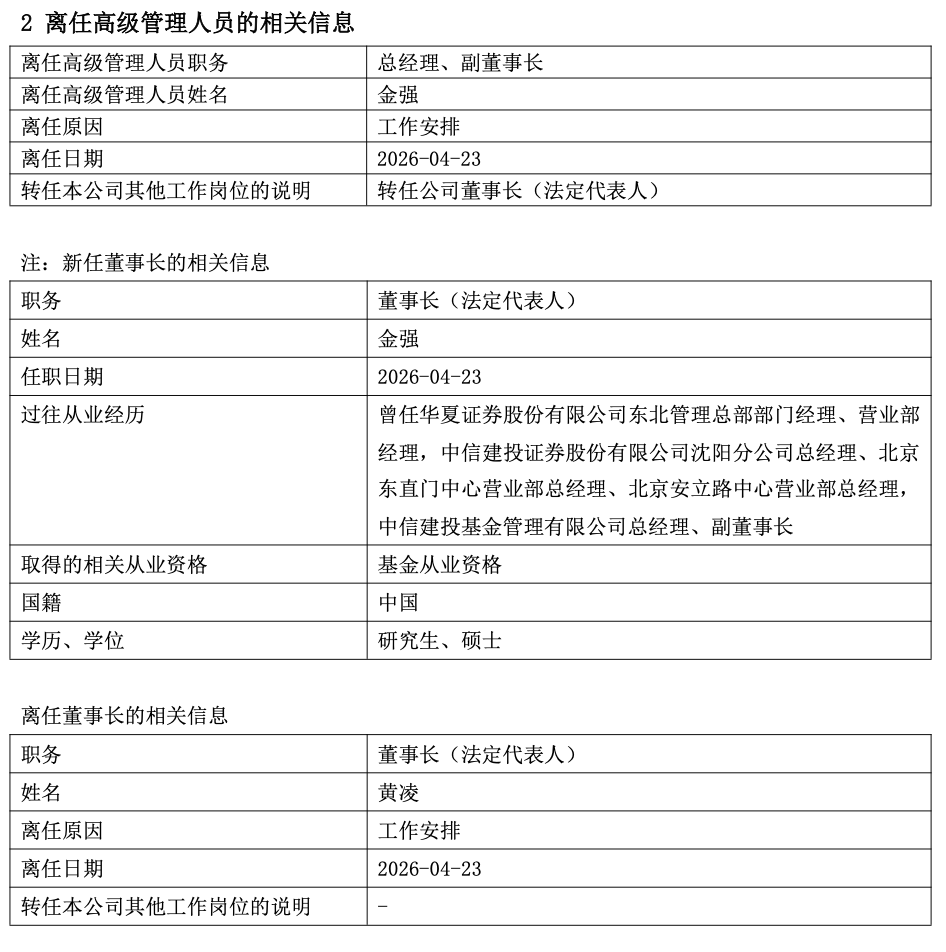
4月25日,中信建投基金发布高管变更公告称,因工作安排,黄凌离任公司董事长,原总经理、副董事长金强转任公司董事长(法定代表人),任职日期为2026年4月23日。

自2026年4月23日起,由金强代为履行公司总经理职务,期限不超过6个月。此外,在相关监管程序以及工商变更手续完成前,由原法定代表人黄凌履行公司法定代表人职责。
公开资料显示,新旧两任董事长均是出自中信建投证券的老将。新任董事长金强曾任华夏证券东北管理总部部门经理、营业部经理,此后历任中信建投证券沈阳分公司总经理、北京东直门中心营业部总经理、北京安立路中心营业部总经理,随后出任中信建投基金总经理、副董事长。
此次离任的黄凌于2005年11月加入中信建投证券,自2014年1月起担任执行委员会委员,并于2025年12月起出任财富管理委员会主任。其自2021年2月26日起兼任中信建投基金董事长、法定代表人,至此次离任,任职时长超过5年。黄凌曾任华夏证券股份有限公司综合管理部高级业务董事,中信建投证券债券业务部总经理助理、债券承销部行政负责人、投资银行业务委员会联席主任、机构业务委员会主任。
官网信息显示,中信建投基金成立于2013年9月在北京完成工商注册登记。公司主要经营基金募集、基金销售、特定客户资产管理、资产管理和中国 *** 许可的其他业务,注册资本4.5亿元,系中信建投证券全资控股的公募机构,持股比例100%。
伴随近年来公募行业的发展,该公司在过去几年实现了财务的稳步增长。据同花顺iFinD财务数据显示,2025年全年,中信建投基金实现营业收入3.73亿元,同比增长2.19%;实现净利润7000万元,相较于2024年的5000万元与2023年的3000万元,盈利水平逐年提升。
与此同时,公司管理规模也在2025年末站上阶段性高点。截至2025年末,中信建投基金资产管理总规模达1759.89亿元,较2024年末增长23.78% 。其中,公募基金管理规模达到1072.57亿元,较2024年末增长13.87%;专户及基金子公司专户产品管理规模合计687.32亿元,同比增长43.24% 。
然而,在创下千亿规模纪录后,中信建投基金在今年一季度规模缩水。
同花顺iFinD数据显示,截至3月31日,中信建投基金公募规模已回落至983.17亿元,较2025年底的1073.42亿元有所下滑,环比缩水8.41%,再度跌出千亿元级公募阵营。其中,非货币型基金规模为448.58亿元,较去年末的551.79亿元缩水超过百亿元。