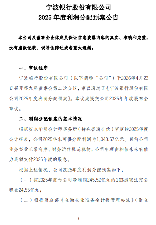
4月24日金融一线消息,宁波银行发布2025年度利润分配预案,拟向权益分派股权登记日收市后登记在册的普通股股东派发现金红利,2025年全年以每10股派发现金红利12元(含税),合计派发79.24亿元,其中:2025年中期已按每10股派发现金红利3元(含税),派发现金红利19.81亿元;2025年末期拟以每10股派发现金红利9元(含税),派发现金红利59.43亿元。
按照上述分配预案,公司现金分红总额占合并报表中归属于母公司普通股股东净利润的比例为27.99%。




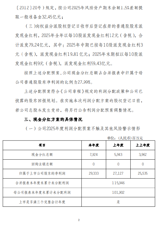
4月24日金融一线消息,宁波银行发布2025年度利润分配预案,拟向权益分派股权登记日收市后登记在册的普通股股东派发现金红利,2025年全年以每10股派发现金红利12元(含税),合计派发79.24亿元,其中:2025年中期已按每10股派发现金红利3元(含税),派发现金红利19.81亿元;2025年末期拟以每10股派发现金红利9元(含税),派发现金红利59.43亿元。
按照上述分配预案,公司现金分红总额占合并报表中归属于母公司普通股股东净利润的比例为27.99%。



