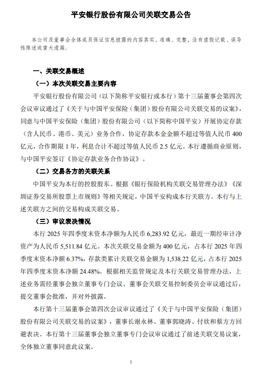
平安银行:拟与控股股东中国平安开展400亿元一年期协定存款关联交易

0561news 4 0

  4月24日金融一线消息,平安银行发布关联交易公告,该行董事会审议通过议案,拟与控股股东中国平安开展协定存款(含人民币、港币、美元)业务合作,协定存款本金金额不超过等值人民币400亿元,合作期限1年,利息合计不超过等值人民币 2.5 亿元。

平安银行:拟与控股股东中国平安开展400亿元一年期协定存款关联交易

平安银行:拟与控股股东中国平安开展400亿元一年期协定存款关联交易

平安银行:拟与控股股东中国平安开展400亿元一年期协定存款关联交易