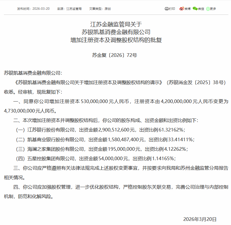
4月3日金融一线消息,江苏金融监管局近日发布《关于苏银凯基消费金融有限公司增加注册资本及调整股权结构的批复》,同意苏银凯基消金增加注册资本5.3亿元,注册资本由42亿元变更为47.3亿元。

本次增加注册资本并调整股权结构后,苏银凯基消金的股东构成、出资金额和出资比例如下:江苏银行股份有限公司,出资金额2900512600元,出资比例61.32162%;凯基商业银行股份有限公司,出资金额1580487400元,出资比例33.41411%;海澜之家集团股份有限公司,出资金额195000000元,出资比例4.12262%;五星控股集团有限公司,出资金额54000000元,出资比例1.14165%。
值得注意的是,从股权结构变化来看,本次新增的5.3亿元出资额均由大股东江苏银行全额认购,增资后仅有江苏银行的持股比例上升。