A股、H股年报数据不一致!光大银行更正年报分支机构的资产规模数据

0561news 1 0

  光大银行对A股、H股年报中资产规模数据不同的情况进行了更正。

  4月1日晚间,光大银行(601818.SH,06818.HK)在港交所披露的公告(末期业绩 / 修订已刊发初步业绩的资料)称,兹提述中国光大银行股份有限公司 《年度业绩公告》 (于2026年3月30日发布的2025年年度业绩公告) 。仅此通知,经核查,年度业绩公告中分支机构的资产规模数据确认如下:

A股、H股年报数据不一致!光大银行更正年报分支机构的资产规模数据

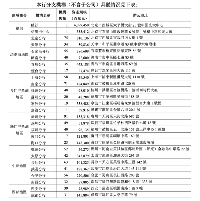
  2026年4月1日光大银行在公告中更新后的分支机构资产规模数据

  此前,光大银行多家分行的资产规模存在A股、H股年报数据不同的情况。除总行、信用卡中心、北京分行、西安分行,多家分行的资产规模存在不同。以天津分行为例,其资产规模在港交所和上交所的业绩报告中分别为598.36亿元和1013.25亿元。

A股、H股年报数据不一致!光大银行更正年报分支机构的资产规模数据

  2026年3月30日晚间光大银行在港交所披露的2025年业绩报告中的分支机构资产规模情况

  光大银行在公告中表示,上述更正内容并无对年度业绩公告所刊载的其他资料构成任何影响。除本公告所披露者外,年度业绩公告所刊载之所有资料及内容概无变更。

  澎湃新闻记者 陈月石