专题:2025基金年报季启幕:头部公募“万亿战”升级,工银瑞信净利领跑,“赚钱榜”大洗牌
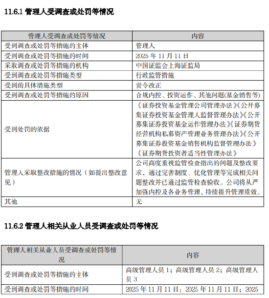
伴随着公募产品2025年报的集中披露,过去一年基金公司受到监管处罚的情况曝光。汇添富基金2025年报显示,2025年11月11日,汇添富基金因合规内控、投资运作、基金销售等问题,被上海证监局责令改正。三名高级管理人员被出具警示函。公司通过完善制度、优化管理等完成相关问题整改,并已通过监管检查验收。


专题:2025基金年报季启幕:头部公募“万亿战”升级,工银瑞信净利领跑,“赚钱榜”大洗牌
伴随着公募产品2025年报的集中披露,过去一年基金公司受到监管处罚的情况曝光。汇添富基金2025年报显示,2025年11月11日,汇添富基金因合规内控、投资运作、基金销售等问题,被上海证监局责令改正。三名高级管理人员被出具警示函。公司通过完善制度、优化管理等完成相关问题整改,并已通过监管检查验收。

