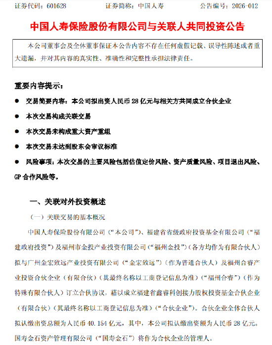
3月25日金融一线消息,中国人寿公告称,公司拟出资28亿元,与福建省省级 *** 投资基金有限公司、福州市金投产业投资有限公司、广州金宏致远产业投资有限公司及福州合睿产业投资合伙企业(有限合伙)共同成立福建省鑫睿科创接力股权投资基金合伙企业(有限合伙),全体合伙人拟认缴出资总额40.154亿元。国寿金石资产管理有限公司将作为合伙企业的管理人。预计公司将于2026年12月31日前与相关方订立协议。本次交易构成关联交易,但未构成重大资产重组。

3月25日金融一线消息,中国人寿公告称,公司拟出资28亿元,与福建省省级 *** 投资基金有限公司、福州市金投产业投资有限公司、广州金宏致远产业投资有限公司及福州合睿产业投资合伙企业(有限合伙)共同成立福建省鑫睿科创接力股权投资基金合伙企业(有限合伙),全体合伙人拟认缴出资总额40.154亿元。国寿金石资产管理有限公司将作为合伙企业的管理人。预计公司将于2026年12月31日前与相关方订立协议。本次交易构成关联交易,但未构成重大资产重组。
