专题:2026年315金融投诉曝光台
原标题:名下冒出两张借记卡 天津市民指渤海银行侵犯公民个人信息,警方已立案
来源:信网

信网·信号新闻3月16日讯 近日,天津的郭先生向信号新闻(0532-80889431)反映,前不久,他意外发现自己名下莫名多了两张渤海银行的借记卡,其中一张卡,他的身份证号是错的,但依然成功办理。此后,他多次与渤海银行方面沟通,但银行始终未能给出合理解释,也未提供完整的开户经办信息。目前,郭先生已就此事向当地公安机关报案,警方于3月5日正式立案。
办社保卡意外发现两张“沉睡”借记卡
郭先生告诉信号新闻,2025年9月11日,他前往渤海银行天津外滩支行办理第三代社保卡。“当时渤海银行有活动,只要是新开卡用户就能领50元话费,我之前没有渤海银行的银行卡,正好符合条件。”郭先生说。然而,在办理过程中,银行工作人员在查询后表示,他不是该行的新客户。
经查,郭先生名下的另外两张借记卡是2007年和2008年办理的,开户行分别是渤海银行滨海新区分行和渤海银行天津奥城支行。两张卡始终处于未激活状态,账户余额一直为0,也没有任何资金流水和交易记录。“这两张卡我没办过,也没见过,不知道是怎么回事。”郭先生表示。
开户信息审核疑存漏洞 身份证号出错仍成功办理


办卡留存资料与郭先生身份证号码并不一致(来源:受访者)
信号新闻从渤海银行滨海新区分行给郭先生提供的开卡材料中发现,2007年为郭先生办理这张借记卡的委托单位是天津恒信物业运营管理有限公司,该批次共办理15人。郭先生说:“我曾经在这家公司工作过,但是办卡前就离职了,没让这家公司给我办过卡。”材料显示,办卡登记的身份证号与他的并不相符,代表出生日期的一位数字与他身份证上的不一致。


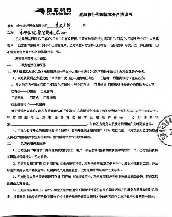
渤海银行 *** 集体开户协议书相关照片, *** 单位为京安学院秦皇岛教学中心。(来源:受访者)

集体开立个人账户申请书中,郭先生在工作职位一栏中标注为职员,但郭先生反映自己从未在京安学院秦皇岛教学中心工作或学习过。(来源:受访者)
而另一张在渤海银行天津奥城支行办理的银行卡,是由京安学院秦皇岛教学中心以集体开户的名义办理,郭先生被登记为这一单位的职员,但他从未在京安学院秦皇岛教学中心工作或学习过。 郭先生告诉信号新闻,据他了解,该次集体开户涉及40人,但渤海银行始终未提供京安学院秦皇岛教学中心的营业执照、法人章、开户授权书等集体开户所必需的资料,仅向其提供了当时的经办人姓名。
郭先生对被银行开卡一事感到不安,他担心由此会产生其他涉及个人信息泄露或资金安全的问题。为此,郭先生多次与渤海银行相关工作人员沟通,要求对方提供完整的开户信息、原始凭证及具体经办人员资料,但却一直没有结果。
为进一步了解事件的详情,信号新闻多次尝试联系天津恒信物业运营管理有限公司,但该企业在企查查平台上预留的联系方式始终无人接听。据了解,与该预留号码相同的企业有52家,疑似代记账 *** 。目前,该企业已被列为失信被执行人,涉案总金额共计4894.52万元。而京安学院秦皇岛教学中心在集体开立个人账户申请书中预留的单位联系人 *** 则为空号。信号新闻通过国家企业信用信息公示系统查询该机构,也没有搜索到任何工商登记备案信息。
针对郭先生所反映的相关问题,信号新闻联系了渤海银行进行求证,该行暂未回应。渤海银行天津奥城支行工作人员称,郭先生被京安学院秦皇岛教学中心集体开户的情况属实,但网点无对外解释和处理权限。
银行未尽审核义务涉嫌违规 客户可依法 ***
银行业内人士表示,这种情况是在银行业管理不规范和办卡开户考核压力较大时期的一种违规行为,有可能是银行在业绩压力下,违规开展批量开卡业务,导致客户信息被滥用。
对此,信号新闻律师专家库成员、山东诚功律师事务所刘国建律师评析,根据相关规定,银行在办理银行卡开户业务时,须严格核验客户身份信息,确保信息真实、准确。若银行在未获得客户授权、未核验真实身份的情况下为客户开立账户,不仅涉嫌违反金融监管规定,也涉嫌侵犯客户的个人信息权益,还可能给客户带来潜在的财产安全风险。客户有权要求银行注销相关账户、消除不良影响,若因此遭受实际损失,可主张相应赔偿。同时可就银行违规开户、信息泄露等问题向金融监管部门投诉,或通过诉讼等法律途径维护自身合法权益。
发稿前,郭先生向信号新闻表示,他已就此事向属地公安机关报案。3月5日,天津市公安局南开分局体育中心派出所给郭先生出具了行政案件立案告知书。(耿润 徐基峰)