临近马年春节,三家A股上市公司同时传出和实际控制人有关的“坏消息”。
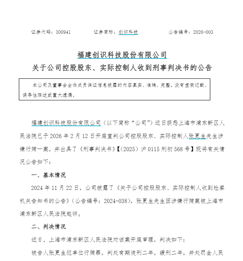
昨日晚间,创识科技发布公告称,其近日获悉,上海市浦东新区人民法院已于2026年2月12日开庭宣判公司控股股东、实际控制人张更生涉嫌行贿一案,并出具了《刑事判决书》。

该《刑事判决书》显示,被告人张更生犯单位行贿罪,判处有期徒刑二年,缓刑二年,并处罚金30万元(缓刑期限从判决确定之日起计算,罚金已预缴);退缴的违法所得予以没收。
创识科技表示,张更生目前未在公司担任董事、高级管理人员等职务,上述判决不影响张更生的股东权利行使,罚没及罚金已由其个人全部缴纳,不会对公司的生产经营产生重大不利影响。
值得一提的是,创识科技两名副总经理田暐和吴桢林刚于今年1月完成减持套现动作,前者套现约1545万元,后者套现约917万元。而公司两名高管的减持预披露公告发布时间,在张更生被立案调查并实施留置措施消息出炉前。
创识科技的公告发布后不久,嘉麟杰也传出了和实际控制人李兆廷有关的“坏消息”,其被石家庄市公安局执行拘留,相关案件正在调查过程中。
今年1月初,嘉麟杰发布公告称,公司通过企业信息查询工具自查发现,控股股东绍兴国骏的100%股权及一致行动人东旭集团持有的公司845万股股份被法院司法冻结。此次冻结源于东旭集团等与吉林省信托有限责任公司的信托纠纷,涉及保全金额12.26亿元。
企查查数据显示,李兆廷分别直接、间接持有东旭集团1.4565%、47.7772%股份。
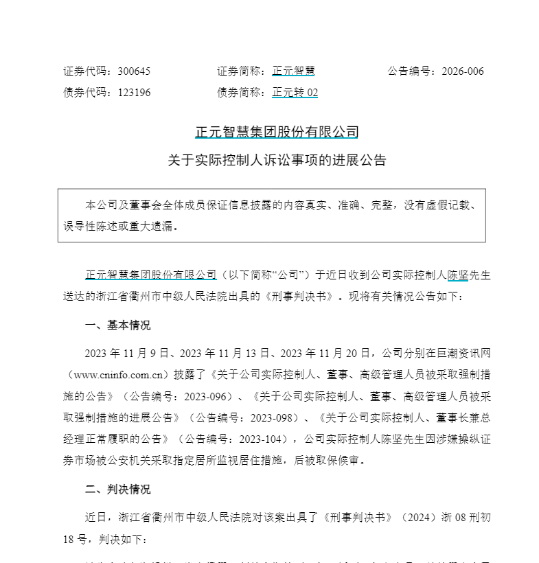
嘉麟杰的公告出炉后不到10分钟,正元智慧( *** )对外披露,公司近日收到实际控制人陈坚送达的浙江省衢州市中级人民法院出具的《刑事判决书》——因犯操纵证券市场罪,陈坚被判处有期徒刑三年,缓刑三年六个月,并处罚金650万元。

回溯事件进程,2023年11月9日,正元智慧首次披露陈坚因涉嫌操纵证券市场被公安机关采取指定居所监视居住措施,随后陆续发布进展公告。消息出炉后,正元智慧股价一度重挫近60%。
公开资料显示,正元智慧主业聚焦智慧校园、智慧园区整体解决方案,是国内领先的数字化服务提供商和运营商。
数据显示,创识科技、嘉麟杰和正元智慧最新股东户数共计93860户。