专题:泉果基金多位高管变动 李云亮任总经理
炒股就看金麒麟分析师研报,权威,专业,及时,全面,助您挖掘潜力主题机会!
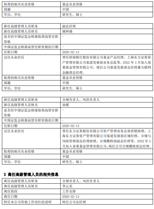
2月14日,泉果基金发布的公告显示,公司创始合伙人李云亮将成为新一任总经理。公司董事长任莉女士 202 年2月13日起不再代任总经理职务。与此同时,泉果基金还将聘任公司创始合伙人、副总经理姜荷泽兼任财务负责人,孙媛担任合规负责人和风控负责人,姚钟骁担任公司副总经理等。加上现任副总经理韦海菁,泉果基金高管团队逐渐壮大。


此前,赵诣和刚登峰已升任泉果基金总经理助理,分别兼任公募投资部和研究部负责人。


由此,泉果基金核心职能板块均已形成由中生代骨干力量承担关键职责的人才梯队结构,展现出强劲的内生增长动能与创新活力。
泉果基金成立于2022-02-08,注册地上海,注册资本1亿元人民币。发起股东为王国斌、任莉、姜荷泽、李云亮,平均从业年限超过24年,具备丰富的资产管理经验。截止2025年年末,资产规模174.5亿元。

据悉,公司同步启动的员工持股计划,与本次经营管理层调整形成了有效的治理协同。此举旨在通过股权纽带,将股东、新任管理层与核心员工的长期利益深度绑定,共同构成了面向长期可持续发展的制度性安排。这不仅向市场传递了公司坚定推行长期战略的信心,更有助于进一步稳固核心团队并激发其合力。